Заголовок не очень-то передаёт то, что я хотел бы в нём выразить. Поэтому сначала немножко «о терминах».
Термодинамика — это, как оказалось, «наука о закономерностях превращения энергии». В этом определении «энергия» предстает некоей самостоятельной сущностью, а ведь это просто некоторая мера взаимодействия объектов. Зато в термодинамике разложены по полочкам так называемые параметры состояния.
А нам пора бы уже разложить как-то по полочкам наши представления об эфире.
Эфир, как основа и участник всякой термодинамической системы… так, стоп.
Термодинамическая система — это любые объекты, взаимодействующие между собой и с окружающей средой. Окружающей средой называются все объекты, находящиеся вне рассматриваемой системы.
Эфир, очевидно, может находиться в разных состояниях. В дальнем космосе, в «пустом» пространстве, мы говорим о «свободном» эфире. Там ему не с чем взаимодействовать, и он только несёт к нам свет далёких звёзд (и как передатчик сторонних взаимодействий обладает некоторыми специальными состояниями).
В эфире существуют локальные неоднородности. Весьма локальные. Механизм образования этих неоднородностей не понятен, возможно, это некие эфирные вихри. Но известен результат, это то, что называется «элементарные частицы», как-то электрон, протон и нейтрон. То есть, эти частицы — это всё тот же эфир, взаимодействующий сам с собой.
Представим себе это как-то так (на самом деле так представила себе это нейронка):

или так:

Очевидно, если как-нибудь получится создать модель образования этих частиц из эфира, это же будет и моделью взаимодействия частиц и со свободным эфиром, и между собой. Теория всего!
А пока теории всего нет, отмечу, точка в центре этого вихря обладает массой, как некоторой характеристикой, отвечающей за реакцию на силовое стороннее воздействие. В первую очередь гравитационное. Да, свободный эфир на гравитацию у меня не реагирует.
Как же он скручивается в спиральки? Ну, он движется, это просто факт. Он движется не как единое целое, и это тоже факт. Если бы я был математик, я бы уже составил какое-нибудь уравнение, где из этих двух фактов получилась бы спиралька. Но я не математик, в этом мы с Эйнштейном, конечно, похожи.
Вот эти два — свободный эфир, и эфир, связанный в частицу, взаимодействуют друг с другом. Связанные в частицы области эфира взаимодействуют и друг с другом. Нейтроны объединяются с протонами, получаются ядра атомов. К ним присоединяются электроны, получаются атомы. Атомы соединяются друг с другом, получается всякое разное.
Проникает ли свободный эфир в пространство, где атомы взаимодействуют друг с другом? Да, в некотором роде проникает и выходит оттуда. Об этом нам поведал замечательный французский физик Ипполит наш Физо в 1851 году

с помощью следующего прибора:

Очевидно, эфир, содержащийся между частицами, уже нельзя назвать свободным. Так же очевидно, что ансамбли частиц (помним, что и они суть эфирные конкреции), не могут рассматриваться отдельно и независимо от примкнувшего к ним эфира свободного. Более того, эфир проникает (и выходит) в область атомного пространства между электронами и ядрами.
Вот такая картина микромира. И для продвижения этой картины займёмся уже термодинамическими параметрами состояния (свободного) эфира.
Температура эфира — определяет направление перехода тепла между элементарными объемами эфира и между частицами и эфиром. Направление температурного градиента в эфире. То есть, мы определяем для эфира свойство теплопроводности. Для супер-скептиков: теплопроводность эфира — наблюдаемый факт. А наблюдать вы его можете как на моем тг-канале, так и самостоятельно, собрав из подручных материалов простейший интерферометр.
Давление эфира — сила, действующая на границе некоторого объема эфира по нормали к его, объема, поверхности, отнесенная к элементарной площади этой поверхности. Очевидно, эта сила действует в большинстве случаев на соседний объем эфира, вовлекая его в общее движение. Или, соответственно, тормозя. Также эта сила должна действовать и на ассоциации атомов, но там не всё так просто, о чём, опять же, см. выше опыт Физо.
Плотность эфира — отношение количества эфира к объему занимаемому этим эфиром. Здесь тонкость. Мы отказались от представлений о гравитационной массе эфира. И как же мы теперь определим потребное нам «количество»? Очень просто. У нас есть пространство и расстояние, как его неотъемлемое свойство. Таким образом мы имеем объем, помещая в который свободный эфир, получаем эталон количества эфира. Плотность эталона принимается за единицу, и по отношению к ней определяем плотность всего остального эфира.
Соответственно, удельный объем — обратная плотность, т. е. отношение объема занятого эфиром, к его количеству.
А дальше уже можно работать со всем богатством, выработанным человечеством в областях газо- и гидро- -динамики и -статики.
Для свободного эфира уравнение состояния записывается в виде:
P * v = R * T
где:
P — давление
v — удельный объем
T — температура
R — эфирная постоянная (скорее всего окажется, что вблизи ассоциаций частиц, и уж наверняка — внутри них, эфирная постоянная будет меняться).
Здесь внимательный читатель может оборвать мне полёт, спросив, что такое тепло?
В самом деле, я лишён возможности использовать в своей теории эфира достижения молекулярно-кинетической теории. Точнее, я сам это сделал, отказавшись от представлений об элементарных частицах эфира, ньютонии они там или амеры.
Очевидно, просто определения, что-то вроде «теплота (степень нагретости) эфира является его природным измеряемым свойством» явно будет недостаточно.
Хорошо. Давайте рассмотрим два свойства эфира, которые не вызывают у почтенной публики подобных сомнений.
У эфира несомненно есть два таких свойства, как электрическая и магнитная проницаемости. Они не постулируются, их существование следует из экспериментов.
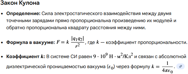
Электрическая — это коэффициент пропорциональности в законе Кулона


Так же существует связь между магнитной индукцией (B) и напряженностью магнитного поля (H), которая определяется абсолютной магнитной проницаемостью.

А теперь, гг скептики, предлагаю вам провести очень простой эксперимент. Возьмите самый простой интерферометр. Источником света будет китайская лазерная указка, пучок из неё направляется на кусочек стекла, делится там на два пучка. Один пучок сразу направляется ко второму, объединительному, стеклышку, а другой движется к нему же, но отразившись еще от двух стеклышек. Между двумя последними траектория пучка должна проходить на некотором, порядка десяти сантиметров, расстоянии от окружающих предметов. После объединительного стекла разместите окуляр любой конструкции, чтобы вы могли наблюдать интерференционные полосы от двух со-направленных пучков.
Эксперимент заключается в том, что вы подносите к траектории пучка в воздухе тестовый предмет, на расстоянии от нескольких сантиметров, сколько позволит конструкция, до значимых зон Френеля для этого пучка. Зоны Френеля у лазерного пучка очень маленькие, практически вы можете вносить тестовый в сам пучок, вы это сразу увидите как искажение и пропадание интерференционной картинки.
Тестовый предмет (массивный кусок металла подойдёт) может быть нагрет (на кухонной плите, например) и охлаждён (в морозилке бытового холодильника). Вы можете подносить предмет к траектории сбоку, снизу, сверху… конвекция исключена. ИК-излучение через воздух проходит не задерживаясь… Результат может вас удивить. Поднесение нагретого предмета сдвигает полоски в одну сторону, охлаждённого — в другую.
Попробуйте объяснить изменение скорости света в пучке, кроме как двумя выводами из этого эксперимента:
1) эфир обладает очень высокой теплопроводностью;
2) скорость света в эфире зависит от его температуры.
Таким образом, в формулу товарища Максвелла для скорости света 
придется вносить уточнение, а температура — такое же природное свойство эфира, как и эти проницаемости.